Plunderdome — 2–8 Player Pirate Party Game
Systems Programming | Architecture | Gameplay Engineering
Start Date: 06/2024
End Date: CURRENTLY IN DEVELOPMENT
As the Technical Lead and Lead Programmer on Plunderdome, I was responsible for overseeing the entire development pipeline, from system architecture to final implementation. I designed and built the game’s core frameworks, multiplayer systems, and game-play mechanics, while also coordinating with the team to integrate art, audio, UI, and VFX.
Beyond hands-on coding, I guided technical decisions, ensured modular and scalable code, and created custom development tools to boost team productivity. My role balanced leadership, programming, and problem-solving, driving the project from concept to a fully playable, polished game.


Core Systems & Architecture
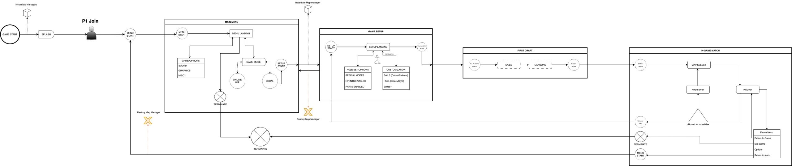
Designed Plunderdome’s scalable, modular architecture for up to eight-player matches.
Built player systems (join, input, states), match management (setup, game-play, scoring, end), and dynamic game modes.
Developed custom Unity tools (scene browser, telemetry reader, stat analyzer) to streamline workflows and cut development time.

VFX & Integration
Created all in-game VFX: cannonballs, explosions, and player effects using Unity’s particle systems and third-party assets.
Integrated and customized effects for smooth game-play feedback, ensuring they aligned with combat, player states, and game events.
Handled full implementation, from sourcing assets to final integration, maintaining visual consistency across the project.


UI/UX
Designed and implemented Plunderdome’s key UI systems, including the MVP round-end screen, detailed scoreboards, and match summary panels.
Built the full game setup scene, enabling players to choose names, avatars, rule options, and custom game settings before each match.
Focused on delivering clear, responsive UI that supports fast-paced couch multiplayer action.
